British Council
Creative hubs self-assessment tool
The British Council asked us to scope, design and build a tool that allows south east Asian creative hubs to self-assess their performance and sustainability.
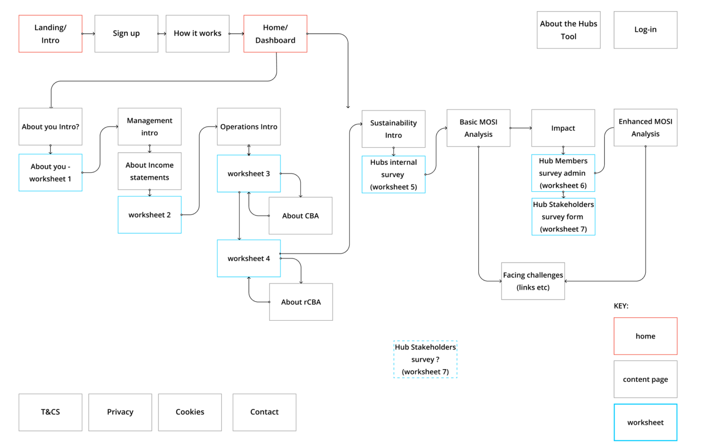
We took their collection of pdf worksheets and created a meaningful user journey through the different areas in which a creative hub can grade itself.
We filled the spaces between the worksheets with educational content pages that explain the concepts, terminology and approaches to managing a creative hub in a simple, informative way.

We then created a clickable UX-level prototype, so we could user test both the user journey through the tool, and its written content.

Once we were happy with the flow through the tool, we styled the pages with a flavour of the British Council visual identity, slightly tweaking some colours to ensure accessible contrast ratios.
We keen that there were both:
- A payoff for completing a self-assessment
- A means of measuring improvement over time
And so we made a custom interactive MOSI graph which shows a hub’s strengths and weaknesses based on their scores.

Impact
The self-assessment tool is due to be trialled with some hubs later this summer.